网站首页

媒体德职

【中国教育在线】喜报!德州职院被教育部评为“全国创新创业典型经验高校50强”

作者:审核:编辑:复核:来源:主站站点 日期:2017-07-25浏览:

中国教育在线讯 近日,教育部公布了“2017年全国创新创业典型经验高校50强”名单。山东省有四所高校入选,德州职业技术学院成为入选的全国7所高职高专院校之一,也是山东省唯一入选的高职院校。

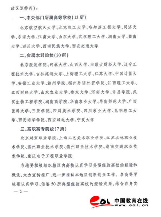
据悉,“全国创新创业典型经验高校”评选工作由教育部全面组织,面向全国所有高校开展,设有学校总结、推荐申报、专家初选、社会调查和实地调研等环节,最终评选出具有创新创业典型经验、在创新创业教育方面具备典型示范作用的50所高校。2017年度评选产生的全国高校创新创业50强,包含13所中央部门所属高等学校、30所省属本科院校、7所高职高专院校。

近年来,德州职院以实现学生多样化成才为目标,以创业促进就业为导向,以全面提升学生的创新精神、创业意识和创新创业能力为重点,精准定位,创新驱动,形成了“3443”创新创业教育特色模式和推进“四大创新”为核心的创新创业工作特色机制:“体制创新—激活教育资源,夯实工作基础;机制创新—双创教育融入人才培养全过程,形成全链条的创新创业人才成长体系;平台创新—搭建‘低成本、便利化、全要素、开放式’的服务平台,强化服务,保驾护航;协同创新—政、校、企、行合作共建,营造创新创业新生态”,促进了创新创业人才培养质量的提高,学生就业实现由充分就业向优质就业目标的转变,为区域经济社会发展提供强有力的人才支撑。

德州职院大学生创业服务满意度高,毕业生创业成效显著,毕业生正式就业率连续七年位居全省非师范类专科院校前列,2015年入选教育部“全国毕业生就业工作典型经验高校50强”。2016年9月,学校顺利通过山东省技能型人才培养特色名校建设项目验收,光荣跻身全省高职特色名校之列。

附:

地址:德州市大学东路689号 邮编:253034
招生咨询:0534-2557117 2557118
E-mail:dz505@sina.com QQ:409176665

©2020 德州职业技术学院  All rights reserved.    
  鲁ICP备18022521号-1  
  鲁公网安备 37140202000720号